泰兴生活网

 找回密码
 立即注册

微信登录

微信扫一扫,快速登录

查看: 1683|回复: 0
收起左侧

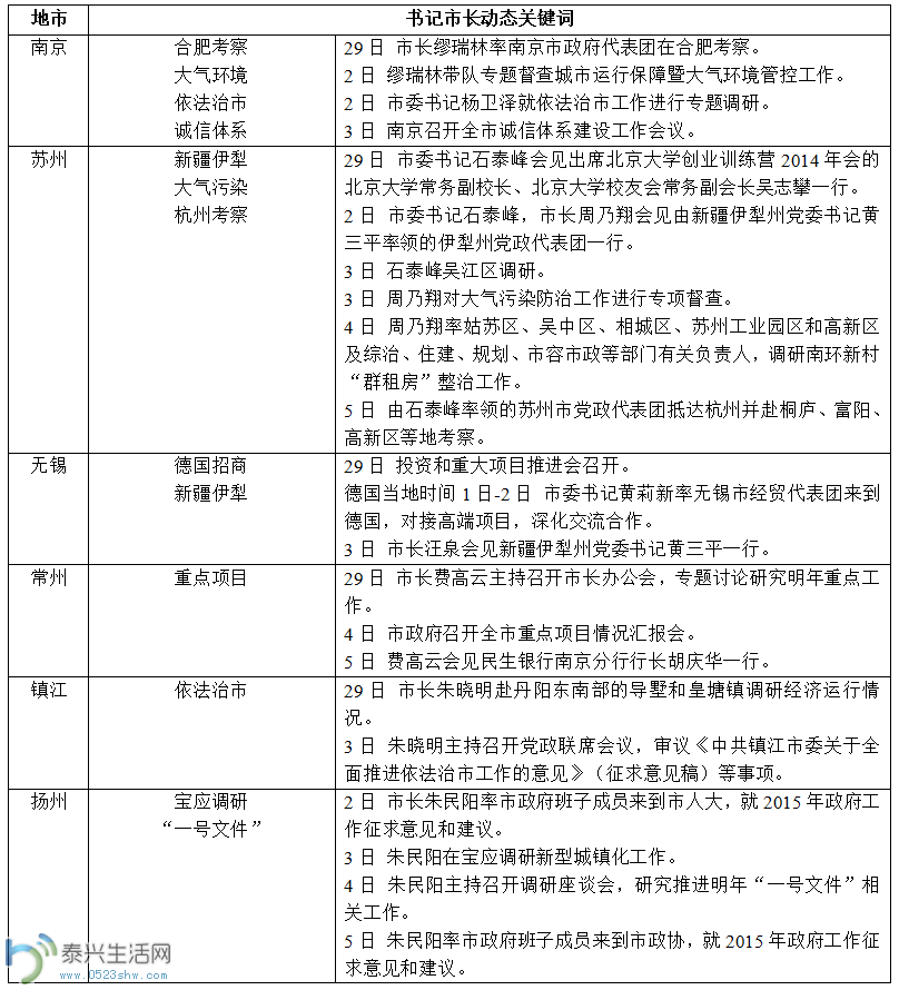
江苏13市书记市长动态:宪法日谈“依法治市”

[复制链接]

该用户从未签到

发表于 2014-12-10 08:00:56 | 显示全部楼层 |阅读模式 中国江苏泰州
 江苏政情解读  江苏13市书记市长动态:宪法日谈“依法治市”
  (11月29日至12月5日)
  党的十八届四中全会,让“依法治国”的概念深入人心,江苏各地也已进行了学习,“依法治市”也正在落实之中。
  12月2日,南京市委书记杨卫泽就依法治市工作进行专题调研:在市城管局执法总队,通过执法队员携带的配有摄像头、GPS、4G网络的对讲设备,执法现场的情况实时呈现在指挥中心的高清大屏上。在市法律援助中心,几名律师正在为需要帮助的市民提供咨询服务……
  杨卫泽强调,认真贯彻落实党的十八届四中全会精神和省委十二届八次全会精神,贯彻落实依法治国,全面推进依法治市,不断提升城市依法治理能力和治理体系现代化水平。
  12月3日,镇江市长朱晓明主持召开党政联席会议,会议审议并原则同意《中共镇江市委关于全面推进依法治市工作的意见》(征求意见稿),要求进一步修改完善后,提交即将召开的市委六届九次全会审议。
  坚持依法治国首先要坚持依宪治国。12月4日,是全国首个国家宪法日。中共中央总书记、国家主席、中央军委主席习近平强调,宪法是国家的根本法,是治国安邦的总章程,是党和人民意志的集中体现,具有最高的法律地位、法律权威、法律效力。
  《人民日报》还刊发了署名为“任仲平”的评论文章《让法治为现代中国护航》:今天,建设法治中国的新时代已经开启。一个相信“奉法者强则国强,奉法者弱则国弱”的民族,选择法治作为实现国家治理现代化的重要途径。沿着自己开创的道路,13亿中国人民将书写世界法治史上的崭新篇章。
  12月4日上午,连云港市委召开中心组学习会专题学习《宪法》。就如何抓好宪法的学习贯彻,市委书记杨省世指出,各级领导干部要牢固树立宪法精神,让宪法成为信仰,成为一切政治生活的最高指针和根本行为准则。要坚持从自身做起,想问题、作决策、办事情都要时刻绷紧法治这根弦,切实做到心中有法、谋事尊法、行为依法,努力把宪法精神贯穿于履职尽责的各个方面和全过程。
  12月5日,南通市委书记丁大卫在《南通日报》以国家宪法日为主题刊发文章:集中开展宪法学习宣传,大力弘扬宪法精神,强化公民宪法意识,在全社会营造崇尚宪法、遵守宪法、维护宪法的浓厚氛围,对于凝聚全面推进依法治市、努力建设法治南通正能量,具有十分重要的意义。
  开年第一炮,该怎么打响?
  12月是一年中的最后一个月,江苏不少地市都开始回顾2014年并开始部署2015年的工作。
  11月26日至30日,连云港市委书记杨省世分别主持召开工业、服务业、农业、统战、群团组织、社会事业、城建及县区经济发展调研座谈会,听取各条线2014年工作情况和2015年思路打算汇报。杨省世强调,要进一步创新思路,转变方式,坚持问题导向,强化使命担当,全力以赴完成年度目标任务,科学谋划2015年发展举措。
  11月29日,常州市长费高云主持召开市长办公会,专题讨论研究2015年重点工作。费高云要求全市上下进一步增强信心,保持定力,积极作为,主动适应经济发展新常态,努力打造常州经济升级版。
  12月2日,徐州市委书记曹新平主持召开会议,进一步调研2015年度重大项目和为民办实事计划安排工作。曹新平在认真听取了相关情况汇报和各有关单位的意见建议后说,要体现加快转型升级、推动产业集聚、实现创新发展的原则,进一步精心梳理汇总、深入调研论证,科学细致地安排好明年的重大项目。
  12月2日、5日,扬州市长朱民阳分别来到市人大、市政协,就2015年政府工作征求意见和建议。12月4日,朱民阳主持召开调研座谈会,研究推进2015年“一号文件”相关工作。朱民阳强调,“一号文件”是做好民生工作、增进人民群众福祉有效方式,要充分认清明年民生工作面临的新形势、新要求,将做好民生工作与经济转型发展、政府职能转变联系起来,确保2015年“一号文件”充分反映民情、体现民意、呼应民声。
20882078_919567.png



【免责声明】:泰兴生活网所使用的文章、图片及音乐属于相关权利人所有,因客观原因,如存在不当使用的情况,敬请相关权利人随时与我们联系及时处理(微信3119518)。
您需要登录后才可以回帖 登录 | 立即注册 微信登录

本版积分规则

泰兴生活网微信公众号
泰兴生活资讯服务平台,招聘求职、房屋租售、家政服务、二手闲置等信息发布!

QQ|挪车码|手机版|经营性ICP:苏B2-20120344|泰兴生活网 ( 苏ICP备19030850号-1 )|苏公安网络备案:32128302001100 @泰兴生活网版权所有

GMT+8, 2026-4-26 06:48 , Processed in 7.308268 second(s), 35 queries .

Powered by Discuz! X3.4

Copyright © 2001-2021, Tencent Cloud.

快速回复 返回顶部 返回列表