|
2701| 1
|
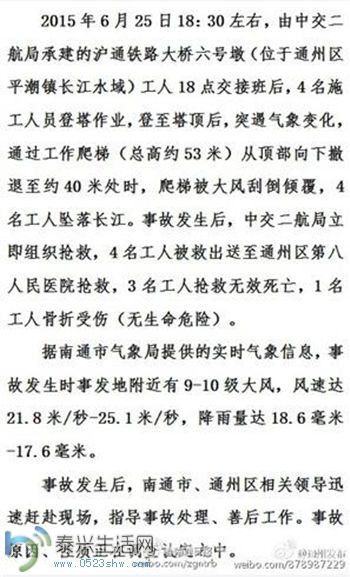
南通沪通铁路大桥工地突遇大风 4人坠江3人遇难 |
【免责声明】:泰兴生活网所使用的文章、图片及音乐属于相关权利人所有,因客观原因,如存在不当使用的情况,敬请相关权利人随时与我们联系及时处理(微信3119518)。
| ||
扫一扫联系客服

泰兴生活网微信公众号 泰兴生活资讯服务平台,招聘求职、房屋租售、家政服务、二手闲置等信息发布! |

|挪车码|手机版|经营性ICP:苏B2-20120344|泰兴生活网
( 苏ICP备19030850号-1 )|苏公安网络备案:32128302001100
@泰兴生活网版权所有
GMT+8, 2026-4-21 21:17 , Processed in 0.279311 second(s), 36 queries .
Powered by Discuz! X3.4
Copyright © 2001-2021, Tencent Cloud.