泰兴生活网

 找回密码
 立即注册

微信登录

微信扫一扫,快速登录

查看: 3153|回复: 0
收起左侧

交通事故处理全攻略(赔偿计算表+处理时限表+诉讼证据一览表)

[复制链接]

该用户从未签到

发表于 2017-5-14 08:16:55 | 显示全部楼层 |阅读模式 中国江苏泰州
本帖最后由 李耳 于 2017-5-14 08:18 编辑

交通事故赔偿,这是在平时咨询最多的一个问题,不是专业做交通事故的律师一时半会还真说不清楚,毕竟里面的公式比较多,比较繁杂,很难记得住,为此,通过此表格可以清楚的呈现给朋友们,供朋友参考学习。(此为2017最新完整版)

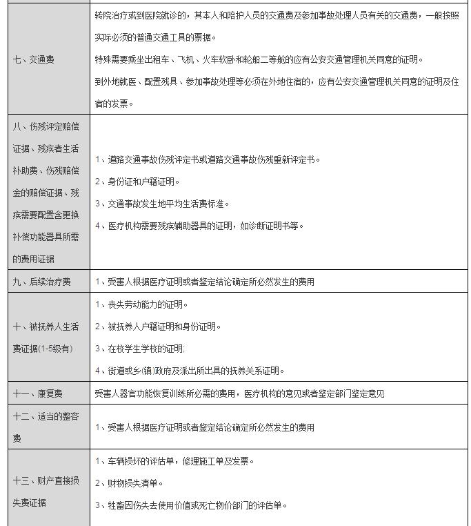
一、交通事故赔偿计算表

1.jpg
2.jpg
3.jpg
4.jpg
5.jpg

二、公式中相关术语注释

①城镇居民人均可支配收入

即国民家庭全部现金收入中扣除所得税、个人缴纳的社会保障费等费用后剩余的用于安排家庭日常生活的那部分收入。

②伤残赔偿系数

根据伤者伤残的严重程度将伤者残疾划分为十个等级,一级伤残的赔偿系数是百分之百,二级伤残的赔偿系数是百分之九十,以此类推。

③农村居民人均纯收入

农村居民各来源收入总和合扣除其经营性支出、税费支出所剩余的收入,计算公式是:农村居民纯收入=家庭总收入-家庭费用支出-税费支出-生产性固定资产折旧损失。

④城镇居民人均消费性支出

城镇居民人均消费性支出以城镇居民个人购买商品和劳务两方面支出作为重要权衡指标。

⑤农村居民人均年生活消费支出

农村居民人均年生活消费支出是指农村常驻家庭用于日常生活的全部开支,也即农民家庭实际生活消费支出,反应农民的消费水平。

三、交通事故赔偿计算法律依据

1、医疗费

《最高人民法院关于审理人身损害赔偿案件适用法律若干问题的解释》第19条;

2、误工费

《最高人民法院关于审理人身损害赔偿案件适用法律若干问题的解释》第20条;

3、护理费

《最高人民法院关于审理人身损害赔偿案件适用法律若干问题的解释》第21条;

4、交通费

《最高人民法院关于审理人身损害赔偿案件适用法律若干问题的解释》第22条;

5、住院伙食补助费

《最高人民法院关于审理人身损害赔偿案件适用法律若干问题的解释》第23条;

6、丧葬费

《最高人民法院关于审理人身损害赔偿案件适用法律若干问题的解释》第27条;

7、死亡赔偿金

《最高人民法院关于审理人身损害赔偿案件适用法律若干问题的解释》第29条;

8、被扶养人生活费

《最高人民法院关于审理人身损害赔偿案件适用法律若干问题的解释》第28条;

9、精神损害抚慰金

《最高人民法院关于确定民事侵权精神损害赔偿责任若干问题的解释》第9、10条;

10、财产损失

《最高人民法院关于审理交通事故损害赔偿案件适用法律若干问题的解释》第14、15条;

11、残疾赔偿金

《最高人民法院关于审理人身损害赔偿案件适用法律若干问题的解释》第15条。

最新交通事故处理的一般时限表(2017)

6.jpg
7.jpg
8.jpg
9.jpg
10.jpg

【免责声明】:泰兴生活网所使用的文章、图片及音乐属于相关权利人所有,因客观原因,如存在不当使用的情况,敬请相关权利人随时与我们联系及时处理(微信3119518)。
您需要登录后才可以回帖 登录 | 立即注册 微信登录

本版积分规则

泰兴生活网微信公众号
泰兴生活资讯服务平台,招聘求职、房屋租售、家政服务、二手闲置等信息发布!

QQ|挪车码|手机版|经营性ICP:苏B2-20120344|泰兴生活网 ( 苏ICP备19030850号-1 )|苏公安网络备案:32128302001100 @泰兴生活网版权所有

GMT+8, 2026-4-23 19:49 , Processed in 0.403575 second(s), 33 queries .

Powered by Discuz! X3.4

Copyright © 2001-2021, Tencent Cloud.

快速回复 返回顶部 返回列表