泰兴生活网

 找回密码
 立即注册

微信登录

微信扫一扫,快速登录

查看: 4307|回复: 0
收起左侧

和基外汇保本保息承诺下的谎言

[复制链接]

该用户从未签到

发表于 2017-12-19 11:42:31 | 显示全部楼层 |阅读模式 中国重庆

图片21.png
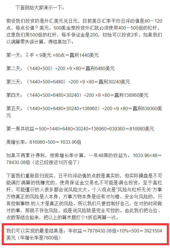
近日,笔者偶然在网络上看到了一篇名为《和基外汇:500美金我翻了10万倍》的文章,作者在文中言之凿凿的表示,客户在一个名为和基外汇的平台入金,最差也能实现7800倍的年收益。笔者截取了部分文章内容,方便让大家感受一下该文作者的脑回路是多么的惊世骇俗!
图片18.png
投资者的趋利性无可厚非,但在某些所谓保本保息高收益的项目前,若不能明辨是非,被天花乱坠的虚假宣传蒙蔽了双眼,将被导入歧途,而庞氏骗局的无底深渊,仅在一步之遥。IGOFX的惨烈教训历历在目,而类似的黑平台却依旧层出不穷。
客观来看,《和基外汇:500美金我翻了10万倍》这样的文章,不是无脑吹,就是高级黑。但苍蝇不叮无缝蛋,和基外汇到底是怎样的一个外汇平台?笔者本着实事求是的态度,对和基外汇这一名不见经传的外汇平台进行了调查:
在和基外汇构建的利益体系中,投资者将钱投入其合作的外汇平台科瑞达(Corrida Fx),而和基外汇则提供代客操作的服务,并保证每月不低于10%的利润。和基外汇承诺,如果投资者获利不足10%,将为投资者补仓达到10%。
图片19.png
保本保息,承诺稳定收益,这等庞氏骗局的固定套路还真是一招鲜吃遍天。不过,和基外汇的伎俩还不止于此:除了每月不低于10%的纯收益外,投资者还可以通过拉人头来获取更大收益:
如果你本人入金5000美元,并拉足4人入伙,每人入金达5000美元,那么恭喜你,你将成为和基外汇经纪人体系中的经纪人,享受6美金一手的返佣;如果你手下能产生3个以上的经纪人,你将晋升为高级经纪人,享受9美金一手的返佣;如果你的手下有3人以上成为高级经纪人,那么你将成为代理,享受12美金一手佣金返佣;当你手下的代理人数达到3人以上,你将成为高级代理,享受的返佣将达到15美金一手。
看到这里,一股浓浓的传销气息扑面而来。搞传销少不了给参与者洗脑,在和基外汇的宣传广告中,他们是这样为一些不懂外汇是什么的朋友答疑解惑的:
图片20.png
与层级分明的传销体系相比,和基外汇的洗脑方式却显得简单而粗暴——和基项目恒久远,能与外汇共长存?外汇亏钱皆外行,我们是幸运的少数派?因为技术培训出身,所以稳赚不赔?真不知道这些洗脑文案的编写者自己脑子是怎么长的。在五花八门的洗脑宣传中,笔者甚至看到了和基外汇即将上市的消息,再吹下去,和基外汇怕是得上天。
到这里,和基外汇庞氏骗局+传销洗脑的捞金模式已昭然若揭。而类似庞氏骗局的所谓投资收益完全来自于新增客户的入金,当新增客户的入金速度跟不上原有客户收益支付时,庞氏骗局离崩盘就不远了。
有很多庞氏骗局的受害者在骗局崩盘之后才大呼上当,悲叹为时已晚——其实未必,绝大多数的庞氏骗局,投资者在入局之后就能有所察觉,但在利益的驱使下,身在局中的投资者揣着明白装糊涂,一方面出于侥幸心理,觉得自己可以做到见好就收,及时抽身;另一方面则出于贪欲,想通过发展下线获取佣金,来确保自己不是最倒霉的那一个。而这些,恰好都在设局者的预料之中。正所谓你永远叫不醒一个装睡的人,而这也是庞氏骗局真正厉害之处。

【免责声明】:泰兴生活网所使用的文章、图片及音乐属于相关权利人所有,因客观原因,如存在不当使用的情况,敬请相关权利人随时与我们联系及时处理(微信3119518)。
您需要登录后才可以回帖 登录 | 立即注册 微信登录

本版积分规则

泰兴生活网微信公众号
泰兴生活资讯服务平台,招聘求职、房屋租售、家政服务、二手闲置等信息发布!

QQ|挪车码|手机版|经营性ICP:苏B2-20120344|泰兴生活网 ( 苏ICP备19030850号-1 )|苏公安网络备案:32128302001100 @泰兴生活网版权所有

GMT+8, 2026-4-27 09:06 , Processed in 2.594908 second(s), 32 queries .

Powered by Discuz! X3.4

Copyright © 2001-2021, Tencent Cloud.

快速回复 返回顶部 返回列表