泰兴生活网

 找回密码
 立即注册

微信登录

微信扫一扫,快速登录

查看: 11825|回复: 0
收起左侧

江苏省泰兴市公开招聘应届师范类高层次(紧缺学科)人才公告

[复制链接]

该用户从未签到

发表于 2021-10-26 22:14:33 | 显示全部楼层 |阅读模式 中国江苏泰州

泰人社事招公告核〔2021〕9号

为打造优秀教师队伍,推进教育高质量发展,根据《江苏省事业单位公开招聘人员办法》《关于进一步做好全省中小学校新进教师公开招聘工作的意见》等文件精神,江苏省泰兴市教育局将在南京师范大学等院校设点招聘2022年师范类应届毕业生。现将有关事项公告如下:

一、招聘计划及条件

(一)招聘计划

面向部分高校(详见附件1)招聘2022年师范类高层次(紧缺学科)应届毕业生共49名。具体招聘岗位、计划及相关要求详见《江苏省泰兴市公开招聘应届师范类高层次(紧缺学科)人才岗位表》(附件2,以下简称《岗位表》)

(二)招聘条件

1.具有中华人民共和国国籍;

2.遵守中华人民共和国宪法和法律,拥护中国共产党领导和社会主义制度;

3.品行端正,团结同志,廉洁奉公;

4.热爱教育事业,具有良好的职业道德;

5.年龄在18周岁以上、35周岁以下(1986年1月1日到2004年1月1日期间出生);

6.身体健康,具备正常履行职责的身体条件。

二、招聘程序和方法

本次招聘工作由泰兴市教育局组织实施。

(一)发布公告

通过泰兴市人民政府网教育工作专栏发布招聘公告。

(二)报名与资格审查

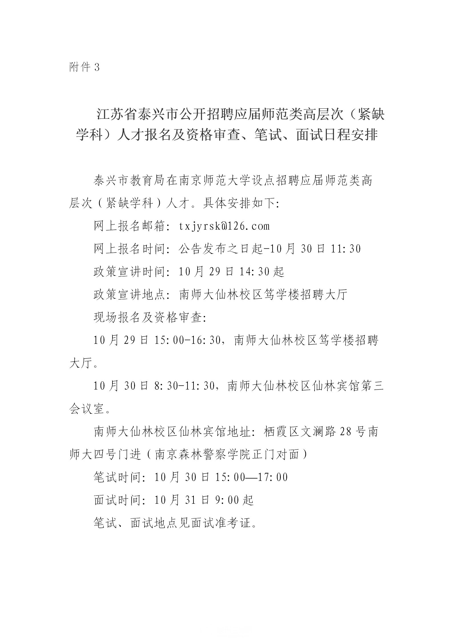
报名、资格审查的时间、地点详见《江苏省泰兴市公开招聘应届师范类高层次(紧缺学科)人才报名及资格审查、笔试、面试日程安排》(附件3)。

网上报名的应聘人员须在规定时间内将填写完整的《江苏省泰兴市公开招聘应届师范类高层次(紧缺学科)人才报名表》(以下简称《报名表》)(附件4)及相关材料扫描件以电子邮件方式发送至指定报名邮箱txjyrsk@126.com(邮件名:姓名+院校+专业),并在规定时间内提供相关材料到现场进行资格审查,领取笔试通知书。

现场报名的应聘人员须在规定时间内提供相关材料原件进行资格审查,审查合格人员填写《报名表》,领取笔试通知书。

资格审查贯穿招聘工作全过程,应聘人员凡提交材料有弄虚作假者,一经查实,即取消考试和聘用资格。资格审查须提供如下材料原件和复印件:

(1)本人有效身份证。(2)《毕业生双向选择就业推荐表》、空白就业协议书、成绩表原件(须有高校教务部门印章)。(3)教师资格证书。暂未取得教师资格证书的,须在2022年7月31日前取得相应学科教师资格证书。(4)本人近期免冠两寸照片2张。(5)中共党员(含预备党员)证明、担任学生干部证明。(6)大学期间获得的院(系)及以上表彰奖励证书、学术成果及发表的文章等。

本次招聘笔试开考比例原则上为1:3(招聘计划:报名人数),对报名人数不足开考比例的急缺学科按相关规定降低开考比例或简化招聘程序,相关信息在报名结束后及时向社会公布。

(三)考试

考试包括笔试和面试。

1.笔试。笔试采用闭卷考试形式,满分为100分,最低合格线为60分,不合格者不得进入面试。笔试内容为招聘岗位相关知识。

笔试结束后,根据笔试成绩,按《岗位表》中招聘计划数的2倍从高分到低分确定进入面试人选(同分跟进);不足2倍的按实际符合条件人数进行面试。

2.面试。采取结构化面试的形式,主要测试履行岗位职责所需的综合素质和能力。面试成绩满分100分,最低合格线为60分,不合格者不得进入下一环节。

笔试、面试时间、地点详见附件3。

3.总成绩计算方法

总成绩按笔试成绩占30%、面试成绩占70%的比例计算。笔试成绩、面试成绩均保留两位小数,第三位小数按“四舍五入”办法处理。

三、选岗

根据报考岗位按考试总成绩从高分到低分依次选岗(同一岗位选岗人员如总成绩相同,则面试成绩高的先选岗,如面试成绩仍相同,则抽签决定选岗顺序),每人限选所报考的岗位,且岗位当场选定,不得变更。

四、现场签约

选岗成功者确定为拟聘用人员,现场签订《就业意向协议书》和《诚信承诺书》。

五、体检、考察

对签订《就业意向协议书》的拟聘用人员参照《公务员录用体检通用标准(试行)》《公务员录用体检操作手册(试行)》进行体检。对体检合格者,按照相关规定进行考察。因招聘体检、考察不合格者,《就业意向协议书》作废。

六、聘用

体检、考察合格人员按国家相关规定办理事业单位聘用手续。被聘用人员须在2022年7月31日前提供毕业证书、相应学科教师资格证书原件及复印件,如无法按时提供或所提供材料与招聘岗位要求不一致的,取消聘用资格。

七、招聘岗位薪资待遇

1.被聘用人员为全额拨款事业编制。
2.补助高校学习费用10万元(经考核合格后每年发放2万元,五年发放到位)。
3.按照泰兴市《实施人才强市战略服务高质量发展十条政策》享受相应学历层次的“购房券”、生活补贴、租房补贴或免费入住青年公寓。“购房券”、生活补贴、租房补贴标准如下:
“购房券”:本科阶段学历为“双一流”高校的硕士研究生,15万元;本科阶段学历为普通高校的硕士研究生,11万元;“双一流”高校本科毕业生,8万元;全日制普通高校应届本科毕业生,6万元。
租房补贴:硕士研究生,1500元/月;本科毕业生800元/月。
生活补贴:硕士研究生,20000元/年; “双一流”高校本科毕业生,10000元/年; 全日制普通高校应届本科毕业生2000元/年。
4.纳入学校后备干部培养对象。

八、纪律与监督

严格贯彻“公开、平等、竞争、择优”的原则,严格坚持规定条件、程序和标准,严肃招聘纪律,严禁弄虚作假,徇私舞弊。招聘工作全程接受泰兴市纪检监察部门和社会监督。对报考人员和公开招聘工作人员在招聘过程中有违纪违规行为的,一经查实,即按有关规定予以严肃处理。

九、疫情防控相关要求

疫情防控贯穿招聘工作全过程,应聘人员应做好以下防控工作:

1.现场报名、资格审核和考试时主动向工作人员出示“健康码”“行程码”并配合检测体温。对持“健康码”非绿码的应聘人员和来自国内疫情中高风险地区,报到前14天内有国(境)外旅居史以及与新冠病毒肺炎确诊或疑似病例有密切接触史的应聘人员,还须提供7天内新冠病毒核酸检测阴性证明。

2.自备医用口罩或无呼吸阀的N95口罩,全程佩戴,做好个人防护。

3.独自进入资格审核和考试现场,不带陪同人员。

十、本公告由泰兴市教育局负责解释。

咨询电话:市教育局  0523-87728130、87728131。

监督举报电话∶0523-87728181(泰兴市纪委监委第八派驻纪检监察组)

招聘信息指定发布网站:泰兴市人民政府网教育工作专栏,http://www.taixing.gov.cn/col/col56604/index.html

附件:1.全日制普通高校名单

2.江苏省泰兴市公开招聘应届师范类高层次(紧缺学科)人才岗位表

3.江苏省泰兴市公开招聘应届师范类高层次(紧缺学科)人才报名及资格审查、笔试、面试日程安排

4.江苏省泰兴市公开招聘应届师范类高层次(紧缺学科)人才报名表

泰兴市教育局  

2021年10月26日

附件1全日制普通高校名单(19所)_01.png


附件2江苏省泰兴市公开招聘应届师范类高层次(紧缺学科)人才岗位表.png


附件3江苏省泰兴市公开招聘应届师范类高层次(紧缺学科)人才报名及资格审查、笔试、.png


附件4江苏省泰兴市公开招聘应届师范类高层次(紧缺学科)人才报名表_01.png



【免责声明】:泰兴生活网所使用的文章、图片及音乐属于相关权利人所有,因客观原因,如存在不当使用的情况,敬请相关权利人随时与我们联系及时处理(微信3119518)。
您需要登录后才可以回帖 登录 | 立即注册 微信登录

本版积分规则

泰兴生活网微信公众号
泰兴生活资讯服务平台,招聘求职、房屋租售、家政服务、二手闲置等信息发布!

QQ|挪车码|手机版|经营性ICP:苏B2-20120344|泰兴生活网 ( 苏ICP备19030850号-1 )|苏公安网络备案:32128302001100 @泰兴生活网版权所有

GMT+8, 2026-4-23 09:51 , Processed in 0.422661 second(s), 32 queries .

Powered by Discuz! X3.4

Copyright © 2001-2021, Tencent Cloud.

快速回复 返回顶部 返回列表